首页>>新闻资讯

解决方案>>

联系我们

新闻中心/NEWS

中国对原产于美国的部分商品加征关税(附清单)

2018-08-06 11:53:15

      美国时间2018年7月10日,美国政府不顾中方严正交涉和强烈反对,宣布将对原产于中国的进口商品加征10%的关税,涉及约2000亿美元中国对美出口。

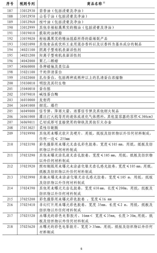
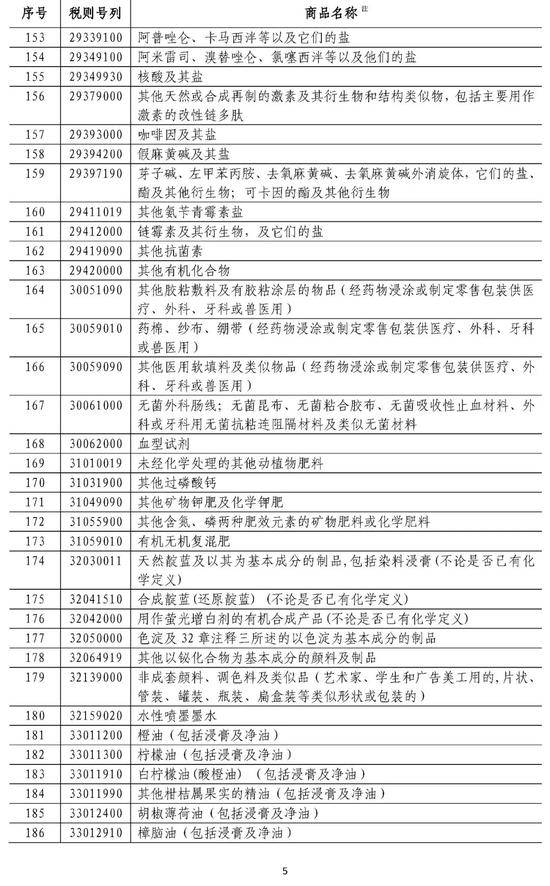
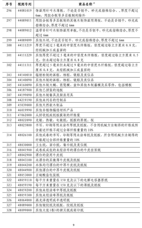
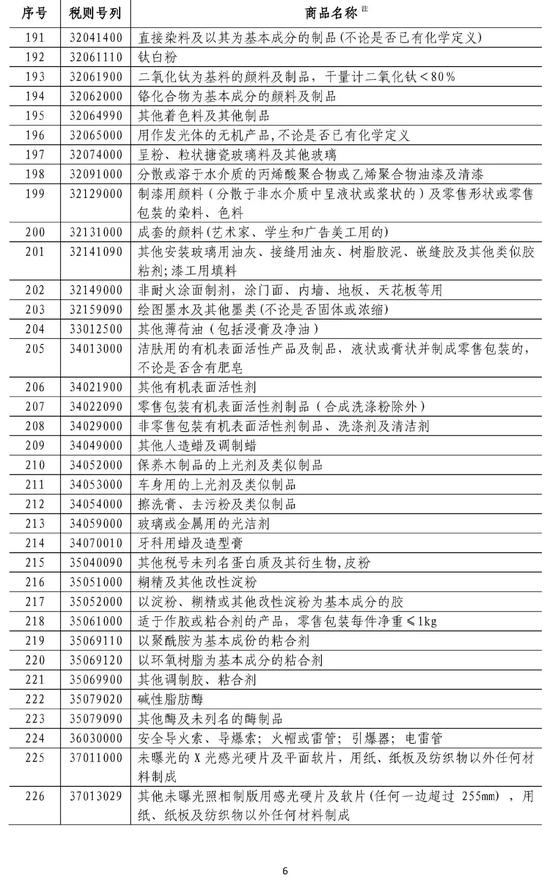
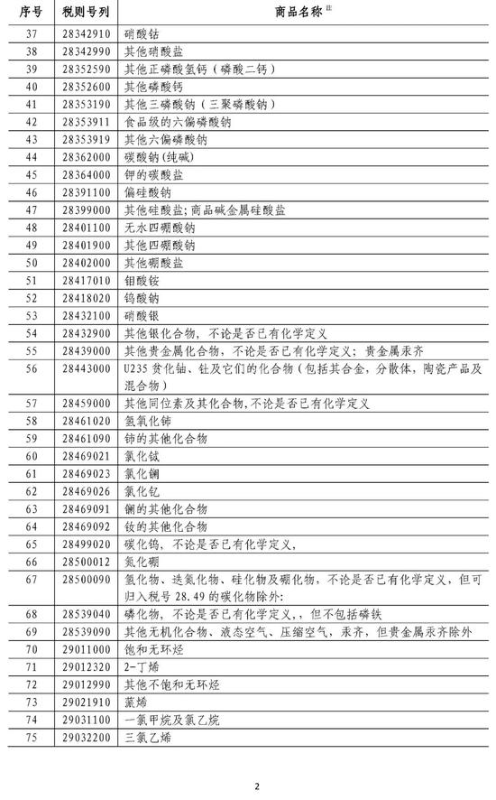
       8月1日,美贸易代表莱特希泽发表声明,拟将对2000亿美元中国产品的征税税率由10%提高至25%。美方的措施肆意违反世界贸易组织相关规则和国际义务,进一步侵犯中方根据世界贸易组织规则享有的合法权益,严重威胁中方经济利益和安全。 对美国持续违反国际义务对中国造成的紧急情况,为捍卫中方自身合法权益,中国政府依据《中华人民共和国对外贸易法》等法律法规和国际法基本原则,对原产于美国的5207个税目约600亿美元商品,加征25%-5%不等的关税(详见附件)。 最终措施及生效时间将另行公告。

附件1:对美加征25%关税商品清单

附件2:对美加征20%关税商品清单

附件3:对美加征10%关税商品清单

附件4:对美加征5%关税商品清单

                                                                                   商务部 2018年8月3日

对美加征25%关税商品清单 ↓↓↓




对美加征20%关税商品清单  ↓↓↓对美加征20%关税商品清单  ↓↓↓
对美加征10%关税商品清单  ↓↓↓对美加征10%关税商品清单  ↓↓↓
对美加征5%关税商品清单  ↓↓↓对美加征5%关税商品清单  ↓↓↓